「鹿児島・九州プレスリリース」は、「PR TIMES」から提供を受けた企業・団体のニュースリリースを掲載しています。南日本新聞社が製品やサービスの購入・利用を推奨したり、その品質・内容を保証したりするものではありません。
株式会社インフォマート開設から約半年で200社以上が利用 地域食材の活用促進やフードロス削減にも貢献
デジタルの力であらゆる業務を効率化する株式会社インフォマート(本社:東京都港区 代表取締役社長:中島 健、以下「当社」)は、宿泊施設と生産者・加工食品業者をつなぎ、食材の調達業務を効率化する「旅館・ホテル向けマーケットプレイス」を、2025年3月に「BtoBプラットフォーム 商談」内に開設しました。株式会社JTBのグループ企業であるJTB旅連事業株式会社(本社:東京都文京区 代表取締役社長:宮崎 光彦、以下「JTB旅連事業」)との業務提携(※)により、全国の宿泊施設と生産者・加工食品業者の利用が進み、開設から約半年で買い手となる宿泊施設と、売り手となる生産者・加工食品業者がそれぞれ約100社、あわせて200社以上が参加しています。宿泊施設と生産者・加工食品業者それぞれの導入事例を公開しましたのでお知らせします。

(※)インフォマートがJTB旅連事業株式会社と業務提携を開始:
https://corp.infomart.co.jp/news/20241129_5662/
■ 「旅館・ホテル向けマーケットプレイス」について
2025年3月に開設した「旅館・ホテル向けマーケットプレイス」は、全国の宿泊施設と生産者・加工食品業者をマッチングし、食材調達業務の効率化、生産性向上を実現するサービスです。「旅館・ホテル向けマーケットプレイス」の活用により、買い手である宿泊施設はマーケットプレイス内で食材調達業務の効率化、売り手である生産者・加工食品業者は効率的かつ効果的に宿泊施設との取り引きの実現が可能となり、双方の業務のデジタル化・ビジネスの成長につなげることができます。
JTB旅連事業との業務提携により、全国の宿泊施設と生産者・加工食品業者の新規登録が進み、サービス開始から約半年で200社以上が参加しており、宿泊施設と生産者・加工食品業者双方から高い注目を集め、取引件数も毎月着実に増加しています。これにより、食材の仕入れや調達先の開拓方法は大きく変わりつつあり、宿泊業界の食材調達業務のDXを推進するとともに、業務効率化や新規取引創出に貢献しています。
■ 本サービスが宿泊業界に提供できる価値
「旅館・ホテル向けマーケットプレイス」は、宿泊施設と生産者・加工食品業者それぞれに以下のようなメリットを提供しています。
宿泊施設のメリット
・マーケットプレイス内で全国各地の生産者・加工食品業者から良質な食材を適正価格で調達可能
・調達先の選定や価格交渉で、安定した供給ラインの確保と調達コストの最適化が実現
・最新の食材の導入により、調理や下準備の省力化、効率化を実現
・Web発注により発注作業時間の削減と購買管理の効率化が実現でき、業務負担を大幅に軽減
生産者・加工食品業者のメリット
・宿泊業界の参入で新たな顧客基盤が獲得でき、宿泊施設との新規販路開拓・取引開始が可能
・地方の生産者・加工食品業者でも地理的な制約がなくなり、全国規模での取り引き・市場拡大が可能
・安定した取引量で価格コントロールができる販路を確立
また、「旅館・ホテル向けマーケットプレイス」は、「黒毛和牛特集」や「朝食特集」等、商談・提案のテーマに沿って食材を発掘・比較できる特集コーナーを作り、商談提案が「届く」「つながる」仕組みで商談成約に向けて支援しています。宿泊施設の食材調達担当者からも「提案を受けやすくなった」との声を多数いただいており、食材調達業務のデジタル化の効果を実感していただいています。
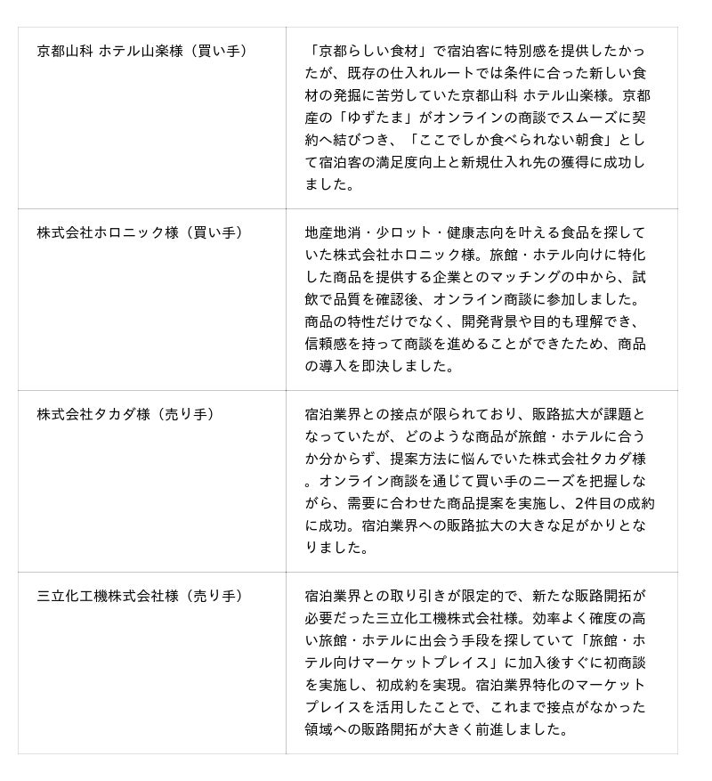
■ ご利用いただいたお客様からの声(一部抜粋)

上記のほかにも、様々な企業が宿泊業界特化の「旅館・ホテル向けマーケットプレイス」の活用により、商談成立や取引先獲得につながった事例をご紹介しています。以下のページからご覧ください。
▼宿泊業界の事例はこちら
https://foodsinfomart.com/buy/casestudy/
▼生産者・加工食品業者の事例はこちら
https://foodsinfomart.com/sell/casestudy/
■ 今後の展開
今後、当社とJTB旅連事業は、季節ごとの特集コンテンツの充実や、成功事例のさらなる蓄積・共有を通じて、宿泊業界における食材調達業務のデジタル化を加速させてまいります。また、地域の特産品と宿泊施設を結びつけることで、地産地消の促進や地域経済の活性化、フードロス等のSDGsやCSR活動に貢献します。
■ 本件についての問い合わせ先
■ サービス概要
「BtoBプラットフォーム 商談」は、食品を売りたい企業と買いたい企業をダイレクトにマッチングすることで、効率的な取り引きを可能にし、双方に新しいビジネスチャンスを創出するクラウドサービスです。
食材検索・食材募集・自動マッチング・Web商談・市場分析・決済代行等の豊富な機能で、営業力と購買力を強化し、新規取引・新規商材発掘をサポートします。(2025年10月現在で1万社以上が利用しています。)
URL:
https://foodsinfomart.com/
▼「旅館・ホテル向けマーケットプレイス」の詳細はこちら
https://foodsinfomart.com/hotel-mp/
■ 会社概要
【JTB旅連事業】
会社名:JTB旅連事業株式会社
代表者:代表取締役社長 宮崎 光彦
本社所在地:東京都文京区湯島3-37-4
設立:1968年2月15日
URL:https://www.jtbcorp.jp/jp/company/jtb_group/jtbrj/
【インフォマート】
会社名:株式会社インフォマート(東証プライム市場:2492)
代表者:代表取締役社長 中島 健
代表取締役副社長 木村 慎
本社所在地:東京都港区海岸1-2-3 汐留芝離宮ビルディング13階
設立:1998年2月13日
URL:https://corp.infomart.co.jp/企業プレスリリース詳細へPR TIMESトップへ